CSW520A开发板
概述:
CSW520A 迷你板是深圳市云望物联技术有限公司基于 802.11 设计的一款小尺寸(38*40*7mm)
远距离双频 WIFI 私有协议专用系统模块,开发板已完全实现模块功能(1:1),可以直接使用模块各接口功能的产品。
采用全志 V3S 主控 CPU, ARM Cortex-A7, 最高1.2GHz;符合标准 IEEE802.11a/g/n /无线网络协议
以及私有 LR-WiFi(Long Range WiFi)协议,为大大扩展通信距离,采用无线信号多路收发,并提高可靠性。模块支持网口,
并集成串口透传,串口转网口传输,sbus 功能。
520A 长110.98mm 宽82.82,520开发板重量一共70g.
520固定孔中间的距离长为94mm,宽为73mm,
板子厚为1.74mm,固定孔大小为3mm,孔到边距5mm,板子最高(厚)为17.43mm。加散热器会稍高,大约20.84mm。
长的天线194.39mm,短的天线115.23mm,小天线2条一共15g,大天线2条一共42.5g。
大天线5db,小天线3db。
本文档主要描述了 CSW520A 迷你板模块的功能,性能和硬件接口,并给出相关的硬件参考设计。
参数:
| 远传输距离 | CSW520A:>16KM(空旷无干扰)
30KM(地对空无干扰定向天线,2Mbps),典型城市内通视地对地1.3KM(全向天线),地对空全向16KM |
| 吞吐量 | 自适应,1~100Mbps |
| 网络拓扑 | 点对点,点对多点,可支持组网,中继 |
| 接收灵敏度 | -93dBm(Min) |
| 分集 | 2x2MIMO,ML,MRC |
| 传输技术 | OFDM LR-WiFi |
| FEC | LDPC |
| 频段 | 2400~2502MHz5.15~5.85GHz |
| 发射功率 | 单路27dBm,双路30dBm |
| 加密 | WPA2 AES |
| 工作温度范围 | -25~80℃ |
| 功耗 | 2.5W( (典型) 12.5W(最大) |
| 尺寸 | 38mm*40mm*7mm(L*W*H) |
| 数据接口 | SBUSx1,UARTx2(支持透传) GPIO 10/100M以太网WPS配对按键 |
| 重量 | 14.3g |
| 功能应用 | 集成串口透传,串口转网络,SBUS |
| 选频特性 | 支持实时频率切换(跳频),支持上电最佳信道扫描 |
| 延时 | 典型值2ms |
产品图:
性能指标:
| 工作频率 | 5.15~5.85GHz |
| 最大发射功率 | 27dBm |
| 最远传输距离 | >15KM (地对空通视,2Mbps),城市地对地通视1.3KM |
| 功耗 | 典型5V,0.5A。 最大5V,2.5A |
| 工作温度 | -40~80℃ |
| 工作电压 | 5V |
| 接收灵敏度 | -99dBm(min) |
| 加密 | WPA2 |
| 网络拓扑 | 支持点对点,点对多点,点对点中继 |
| FEC | LDPC |
| 传输速率 | 自适应,≤60Mbps |
| MIMO | 2x2双发双收 |
接口定义:
如图,J2,J3数字1~30为邮票孔接口,邮票孔间距1.27mm,A1~A30为2.54mm间距插件接口,A引脚与顺序增加的数字引脚相连,比如A1和2脚的接口定义一致。
接口定义表:
| J2 | |||||
| 序号 | I/O | 描述 | 丝印 | 备注 | |
| 1 | HP_COM | O | 音频功放输出共地 | COM | |
| A1/2 | SDC1_CLK | SDIO1时钟 | CLK | ||
| 3 | HP_COMFB | 音频功放输出共地反馈 | COM | ||
| A3/4 | SDC1_CMD | SDIO1 命令 | CMD | ||
| 5 | HP_L | 音频功放左声道 | HPL | ||
| A5/6 | SDC1_D0 | SDIO1 数据0 | D0 | ||
| 7 | HP_R | 音频功放右声道 | HPR | ||
| A7/8 | SDC1_D1 | SDIO1 数据1 | D1 | ||
| 9 | HBIAS | 音频功放偏置 | BAS | ||
| A9/10 | SDC1_D2 | SDIO1 数据2 | D2 | ||
| 11 | MIC_N | 麦克风负 | MCN | ||
| A11/12 | SDC1_D3 | SDIO1 数据3 | D3 | ||
| 13 | MIC_P | 麦克风正 | MCP | ||
| A13/14 | GND | 地 | GND | ||
| 15 | USB_P | 外接USB Hub用device端,USB信号正 | USP | NA | |
| A15/16 | 3V3 | I | 3.3V输入,2A,与CSW620A兼容设计需输入3.3V,不考虑兼容则无 | 3V3 | CSW620A输入 |
| 17 | USB_N | 外接USB Hub用device端,USB信号负 | USN | NA | |
| A17/18 | USB_P_IN | 外接USB Hub用host端,USB信号正 | UPI | NA | |
| 19 | USB_ID | USB OTG ID,usb调试用 | USBID | NA | |
| A19/20 | USB_N_IN | 外接USB Hub用host端,USB信号负 | UNI | NA | |
| 21 | ETH_TX_P | 以太网TX正 | TXP | ||
| A21/22 | PE3 | GPIO PE3/WPS配对按键功能 | PE3 | ||
| 23 | ETH_TX_N | 以太网TX负 | TXN | ||
| A23/24 | PE4 | GPIO PE4 | PE4 | ||
| 25 | ETH_RX_P | 以太网RX正 | RXP | ||
| A25/26 | PE5 | GPIO PE5,AP/STA模式选择功能 | PE5 | ||
| 27 | ETH_RX_N | 以太网RX负 | RXN | ||
| A27/28 | RESET | 系统复位 | RET | ||
| 29 | 5V | I | 5V,2.5A | 5V | 输入 |
| A29/30 | 5V | I | 5V | 输入 | |
| J3 | |||||
| 序号 | I/O | 描述 | 丝印 | 备注 | |
| 1 | LCD_DE_PE1 | O | GPIO PE1 | PE1 | |
| A1/2 | UART1_TX_CSI_SCK | UART1 TX | SCK | ||
| 3 | LCD_CLK_PE0 | GPIO PE0 | PE2 | ||
| A3/4 | UART1_RX_CSI_SDA | UART1 RX | SDA | ||
| 5 | MCSI_MCLK | CLK | |||
| A5/6 | UART2_TX | UART2 TX | TX2 | ||
| 7 | PB2 | GPIO PB2 | PB2 | ||
| A7/8 | UART2_RX | UART2 RX | RX2 | ||
| 9 | PB3 | GPIO PB3 | PB3 | 恢复出厂设置 | |
| A9/10 | PWM0_PB4 | PB4 | |||
| 11 | TWI0_SCK | SCK | |||
| A11/12 | PWM1_PB5 | PB5 | |||
| 13 | TWI0_SDA | SDA | |||
| A13/14 | SBUS_TX | O | STX | ||
| 15 | 3V3 | O | 3.3V输入,2A,与CSW620A兼容设计需输入3.3V,不考虑兼容则无 | 3V3 | CSW620A输入 |
| A15/16 | SBUS_RX | I | SRX | ||
| 17 | MCSI_D0_P | D0P | |||
| A17/18 | UART0_TX | TX0 | |||
| 19 | MCSI_D0_N | D0N | |||
| A19/20 | UART0_RX | RX0 | |||
| 21 | MCSI_D1_P | D1P | |||
| A21/22 | PE8 | PE8 | |||
| 23 | MCSI_D1_N | D1N | |||
| A23/24 | PE9 | PE9 | |||
| 25 | MCSI_CK_P | CKP | |||
| A25/26 | GND | P10 | |||
| 27 | MCSI_CK_N | CKN | |||
| A27/28 | GND | GND | |||
| 29 | SPI0-MOSI | 短接GND,USB烧录固件调试用 | MOSI | ||
| A29/30 | 5V | I | 5V | ||
接口设计指南:
网络接口
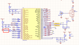
CSW520A提供一个100M网络接口,用户在使用时,需要外部接滤波器或者使用带滤波器的RJ45 连接器,推荐电路如下,3V3可以使用CSW520A上的3V3输出。
天线接口
CSW520A 天线通过IPX 连接器引出,模块有两个天线接口,需使用带屏蔽的同轴线缆连接到外部天线。对于天线有如下建议:
1) 同轴线缆长度尽量短,不能过长造成信号衰减;
2) 天线安装要避免信号干扰,远离干扰源,特别是高速数字信号及开关电源等
3) 天线效率指标在70%以上。
4)天线保持同极化安装,比如发射端是竖直安装,接收端使用同样天线也要竖直安装。
电源接口
当 CSW520A 工作需要一路5V电源,工作电流峰值2.5A。推荐采用输出电流大于4A DC-DC 开关电源做为5V的输入,并在引脚接口处并联至少1个22uF 电容,电源走线尽量短尽量宽。
UART接口
CSW520A提供三路UART,默认开启2路,UART0和UART1,UART2和sbus复用,默认使用sbus。最高速率115200。UART0作为调试用,UART1可以作为数据传输使用,例如点对点串口透传和点多点串口传输,接口定义如表3
表3
| 引脚 | 丝印 | 定义 | |
| J3-A17 J3-18 | TX0 | UART0_TX | 串口0 TX debug用 |
| J3-A19 J3-20 | RX0 | UART0_RX | 串口0 RX debug用 |
| J3-A1 J3-2 | SCK | UART1_TX_CSI_SCK | 串口1 TX |
| J3-A3 J3-4 | SDA | UART1_RX_CSI_SDA | 串口1 RX |
复位
PB3接口必须下拉!!,上拉短按重启,长按15s恢复出厂设置。
sbus
CSW520A提供一路SBUS
散热
散热不是必须,如果功率较高,模组需要使用散热片,散热片可直接贴在屏蔽罩上
WPS配对按键
CSW520A支持WPS一键配对,在2分钟内AP和station(STA)都按下配对键,可以自动配置,STA配置成
和AP一样的SSID和密码,配对按键使用PE3
连接指示
CSW520A提供配对和连接指示,在配对状态中LED会闪烁,处于连接正常状态LED长亮,使用PB4和PB5
PCB设计及封装:
外形尺寸图如下,单位MM,也可联系我们提供DXF格式的外形和模块封装图
封装图如下: