CSW620A开发板
概述:
CSW620A 迷你板是深圳市云望物联技术有限公司基于 802.11 设计的一款小尺寸远距离双频
WIFI 私有协议专用系统模块,开发板已完全实现模块功能(1:1),可以直接使用模块各接口功能的产品。
CSW520A 迷你板采用全志 V3S 主控 CPU, ARM Cortex-A7, 最高 1.2GHz;符合
标准 IEEE802.11a/g/n /无线网络协议以及私有 LR-WiFi(Long Range WiFi)协议,为大大扩展通
信距离,采用无线信号多路收发,并提高可靠性。模块支持网口,并集成串口透传,串口转网
口传输,sbus 功能。620A 长110.98mm 宽82.82,620a开发板重量61.2g。
620固定孔中间的距离长为94mm,宽为73mm,板子厚为1.74mm,固定孔大小为3mm,
孔到边距5mm,板子最高(厚)为17.43mm。
长的天线194.39mm,短的天线115.23mm,小天线2条一共15g,大天线2条一共42.5g。
大天线5db,小天线3db。
本文档主要描述了 CSW620A 模块(开发板)的功能,性能和硬件接口,并给出相关的硬件参考设计。
参数:
| 远传输距离 | CSW620A:>12KM(空旷无干扰)
20KM (地对空无干扰定向天线,2Mbps),典型城市内通视地对地1KM(全向天线),地对空全向12KM |
| 吞吐量 | 自适应,1~100Mbps |
| 网络拓扑 | 点对点,点对多点,可支持组网,中继 |
| 接收灵敏度 | -93dBm(Min) |
| 分集 | 2x2MIMO,ML,MRC |
| 传输技术 | OFDM LR-WiFi |
| FEC | LDPC |
| 频段 | 2400~2502MHz 5.15~5.85GHz |
| 发射功率 | 24dBm |
| 加密 | WPA2 AES |
| 工作温度范围 | -25~80℃ |
| 功耗 | 2.5W( (典型) 6W(最大) |
| 尺寸 | 38mm*36mm*8mm(L*W*H) |
| 数据接口 | UARTx2(支持透传) SBUSx1 ,GPIO 10/100M以太网WPS配对按键 |
| 重量 | 7.3g |
| 功能应用 | 集成串口透传,串口转网络,SBUS |
| 延时 | 典型值2ms |
产品图:
性能指标:
| 工作频率 | 2.400~2507MHz/5.15~5.85GHz |
| 最大发射功率 | 24dBm |
| 最远传输距离 | >12KM (地对空通视,2Mbps),城市地对地通视1KM |
| 功耗 | 典型3.3V,1A。 最大3.3V, 2A |
| 工作温度 | -40~80℃ |
| 工作电压 | 3.3V |
| 接收灵敏度 | -93dBm(min) |
| 加密 | WPA2 |
| 网络拓扑 | 支持点对点,点对多点,点对点中继,MESH |
| FEC | LDPC |
| 传输速率 | 自适应,≤100Mbps |
| MIMO | 2x2双发双收 |
接口定义:
接口定义表:
| J2 | |||||
| 序号 | I/O | 描述 | 丝印 | 备注 | |
| 1 | GND | GND | |||
| 2 | UART1_TX | O | 串口1发送 | TX1 | 数传使用 |
| 3 | UART1_RX | I | 串口1接收 | RX1 | 数传使用 |
| 4 | UART2_TX | O | 串口2发送 | TX2 | 与sbus复用,默认sbus,默认sbus |
| 5 | UART2_RX | I | 串口2接收 | RX2 | 与sbus复用 |
| 6 | PB4 | O | 与LED连接,指示正在恢复出厂设置用 | PB4 | |
| 7 | PB5 | O | 与LED连接,指示连接和配对 | PB5 | |
| 8 | sbus TX | O | Sbus输出,与飞控相连 | STX | 与UART2复用 |
| 9 | sbus RX | I | Sbus输入,与遥控器相连 | SRX | 与UART2复用 |
| 10 | UART0_TX | O | 串口0发送 | TX0 | 调试串口 |
| 11 | UART0_RX | I | 串口0接收 | RX0 | 调试串口 |
| 12 | GND | 接地 | GND | ||
| 13 | GND | GND | GND | ||
| 14 | 3V3 | I | 3.3V供电 | 3V3 | 3.3V供电,±0.1V |
| 15 | ETH_RX_N | I/O | LAN口接收- | RD- | 以太网口接收- |
| 16 | ETH_RX_P | I/O | LAN口接收+ | RD+ | 以太网口接收+ |
| 17 | ETH_TX_N | I/O | LAN口发送- | TD- | 以太网口发送- |
| 18 | ETH_TX_P | I/O | LAN口接收+ | TD+ | 以太网口发送+ |
| 19 | GPIO_PE5 | I | AP/STA工作模式切换按键 | PE5 | 预留,高电平有效 |
| 20 | GPIO_PE4 | I | AP/ STA工作模式切换按键 | PE4 | 预留,高电平有效 |
| 21 | GPIO_PE3 | I | WPS配对按键用 | PE3 | WPS配对,高电平有效 |
| 22 | GPIO_PB3 | I | 重启和恢复出厂设置用 | PB3 | 恢复出厂设置,高电平有效 |
| 23 | GND | 接地 | GND | ||
| 24 | 5V | 预留系统5V供电用 | 3/5V | 预留5V系统供电用 | |
接口设计指南:
网络接口
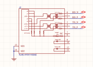
CSW620A提供一个100M网络接口,用户在使用时,需要外部接滤波器或者使用带滤波器的RJ45 连接器,或者直接和网口相连,推荐电路如下。
天线接口
CSW620A 天线通过IPX 连接器引出,模块有两个天线接口,需使用带屏蔽的同轴线缆连接到外部天线,由于工作频率较高。请勿在PCB上做微带线转接,对于天线有如下建议:
1) 同轴线缆长度尽量短,不能过长造成信号衰减;
2) 天线安装要避免信号干扰,远离干扰源,特别是高速数字信号及开关电源等
3) 天线效率指标在70%以上。
4)天线保持同极化安装,比如发射端是竖直安装,接收端使用同样天线也要竖直安装。
电源接口
当 CSW620A 工作需要一路3.3V单电源供电,3.3V工作电流峰值2A。推荐采用输出电流大于4A DC-DC 开关电源做为3.3V的输入,并在引脚接口处并联至少1个22uF 电容,电源走线尽量短尽量宽。3/5V丝印的5V供电接口做硬件预留设计,未启用。
UART接口
CSW620A提供三路UART,默认开启2路,UART0和UART1,UART2和sbus复用,默认使用sbus。最高波特率115200。UART0作为调试用,UART1可以作为数据传输使用,例如点对点串口透传和点多点串口传输,以及串口转网络和网络转串口,接口定义如表3
| 引脚 | 丝印 | 定义 | |
| 10 | TX0 | UART0_TX | 串口0 TX debug用 |
| 11 | RX0 | UART0_RX | 串口0 RX debug用 |
| 2 | TX1 | UART1_TX | 串口1 TX |
| 3 | RX1 | UART1_RX | 串口1 RX |
| 4 | TX2 | UART2_TX | 串口2 TX |
| 5 | RX2 | UART2_RX | 串口2 RX |
复位
PB3接口必须下拉!!!上拉短按重启,长按15s恢复出厂设置。
sbus
CSW620A提供一路SBUS,sbus与UART2在硬件上复用,通过软件切换,sbus tx接飞控系统,sbus rx接遥控器。
WPS配对按键
CSW620A支持WPS一键配对,在2分钟内AP和station(STA)都按下配对键,可以自动配置,STA配置成和AP一样的SSID和密码,配对按键使用PE3。
连接指示
CSW620A提供配对和连接指示,在配对状态中LED会闪烁,处于连接正常状态LED长亮,使用PB4和PB5
散热
散热不是必须,如果功率较高,模组需要使用散热片,散热片可直接贴在屏蔽罩上,如下图:
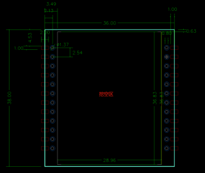
PCB设计及封装:
外形尺寸图如下,单位MM,也可联系我们提供DXF格式的外形和模块封装图


